长城皮卡2022年10月全球销售15697台,其中海外销售6920台,同比劲增55%;1-10月全球累计销售159096台。长城炮10月全球销售10155台,累计27个月销量过万,蝉联皮卡销量冠军;1-10月,长城炮全球累计销售114511台,同比增长14%。
皮卡解禁不断深化、中汽协皮卡分会成立,皮卡市场迈入发展快车道。在外部利好因素及自身品类创新驱动下,长城炮将保持昂扬向上强劲态势,不断赋能品牌向上。
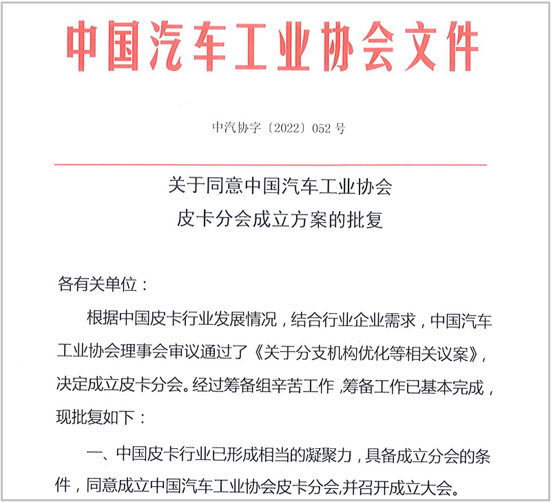
当选皮卡分会理事长单位 助推行业向上
10月27日,中国汽车工业协会皮卡分会正式成立。皮卡行业向组织化、规模化迈进。作为皮卡分会的筹备牵头单位,长城汽车当选为皮卡分会首届理事长单位,长城汽车皮卡品牌CEO张昊保任首届理事长,将带动行业自我改革,以持续的品类创新助力皮卡行业向上。
作为皮卡行业标杆,长城炮重新定义了皮卡,引领皮卡乘用化浪潮,推动皮卡走进千家万户,以品类创新助推皮卡市场扩容。长城炮还勇担行业责任,联合中汽协、乘联会及各皮卡友商共同助推皮卡新标准出台,筹备皮卡分会成立、推进皮卡政策解禁。
金刚炮定制版上市赋能用户助力产业升级
长城炮坚持品类创新,持续发力乘用休闲、时尚商用两大品类,以高价值产品推动皮卡行业向上跃升。
10月,长城炮时尚商用品类代表金刚炮定制版,在广西百色、云南曲靖上市,起售价8.98万元,助力用户生意好、生活更好。新车根据高原、丘陵地区用户的用车需求,针对性进行轮胎更换、底盘加高,整车离地间隙由200mm提升至217mm,上山过沟,轻松自如,AT轮胎使抓地力更好。
金刚炮携手百色市芒果协会发起“中国物产产业助销联盟”、捐助百色晚塘村成立“产业科技书屋”,以金刚商学院为依托持续赋能用户,助力提升特色物产价值。在云南曲靖,金刚炮热心公益助学,关爱留守儿童,联合蓝天救援队培训应急救援知识,践行企业担当。
双11嗨购节开启以最大诚意回馈用户
践行以用户为中心,今年双十一,“长城炮嗨购节”实力宠粉,为用户开启超级购车狂欢。11月8日、11月10日,长城炮在抖音、长城炮APP等直播间开启“双11”宠粉模式,用户9.9元下订最高可享3000元购车抵扣金;下订用户还有机会赢取万元购车券;并有精品秒杀、福袋礼包等多重福利。
长城炮还携手全国经销商,推出现金礼、金融礼、置换礼等终端购车礼。即日起,用户到店购买金刚炮和商用炮AT版车型,可享“1000抵6000元”等超值优惠。
同时,长城皮卡启动“至臻服务•暖心护航”冬季服务节,联动全国各地经销4S店和大型维修中心,为广大车主提供主动上门服务、进站透明健诊以及养车维保特惠三大暖心礼遇服务,以最优质的服务回馈用户。
持续深化全球化布局海外市场再创佳绩
中国炮,全球炮!长城炮引领中国皮卡市场向上发展的同时,积极推进全球化布局,让中国皮卡畅销海外。
在皮卡渗透率高达20%的澳新市场,长城炮销售稳步提升,月销量破千辆,成为名副其实的澳式理想生活之车。在南非汽车工业协会近期举办的年度车型评选活动中,长城炮从众多全球主流品牌畅销车型中脱颖而出,荣获“年度最佳新晋皮卡”大奖,以硬核品质赢得更多南非用户信赖。
目前,长城炮已经在全球四大洲50余国上市,并一举斩获澳洲、南美年度最佳皮卡大奖,更成为澳洲ANCAP新标准下首个五星安全评级的中国品牌。长城炮还扎根海外本土文化,助力世界顶级赛事,与全球用户共享健康生活。
以品类创新助推皮卡市场扩容,以用户共创打造用户品牌,长城炮正以强劲的发展势头,引领中国皮卡3.0多用途乘用化时代。未来,长城炮将代表中国皮卡品牌,在全球市场决战国际主流品牌,剑指全球前三,让中国皮卡在全球流行起来。
数据来源:中国汽车工业协会

发表评论
网友评论仅供其表达个人看法,并不代表商用汽车事业部立场。